近日,西北农林科技大学农学院单卫星教授团队在国际期刊《Plant Journal》发表题为“The cysteine protease RD19C suppresses plant immunity to Phytophthora by modulating copper chaperone ATX1 stability”的研究论文。研究揭示了半胱氨酸蛋白酶RD19C通过降解铜伴侣蛋白ATX1抑制植物疫霉菌抗性的分子机制,为作物抗病育种提供了新靶点。我院20级博士研究生董婧雯为论文第一作者,单卫星教授为论文通讯作者。

疫霉菌是威胁全球作物生产的毁灭性病原,其引发的马铃薯晚疫病、番茄疫霉根腐病等每年造成数百亿美元损失。农学院团队长期聚焦作物抗逆机制研究,此次研究进一步发现,植物半胱氨酸蛋白酶RD19C,可通过降解自身植物内源底物,破坏植物自身免疫防线。
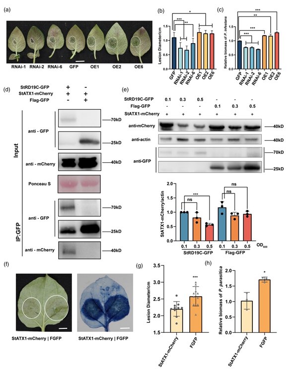
研究团队通过分子遗传学、生物化学及细胞生物学技术,发现拟南芥半胱氨酸蛋白酶RD19C在疫霉菌侵染时被显著诱导表达,且其过表达植株对疫霉菌的感病性显著增强。进一步研究揭示,RD19C通过其酶活功能直接切割铜伴侣蛋白ATX1,导致ATX1蛋白稳定性下降。ATX1 为铜离子转运的关键因子,其缺失影响了乙烯受体ETR1的激活,从而抑制乙烯(ET)信号通路,最终削弱植物对疫霉菌的基础抗性。
团队通过免疫共沉淀-质谱(Co-IP-MS)和荧光素酶互补及免疫共沉淀实验,鉴定到RD19C与ATX1的稳定互作。atx1的T-DNA插入突变体植株表现出与RD19C过表达株系类似的感病表型,而过表达 ATX1表现出增强的植株抗性,验证了该调控通路的生物学功能。
该研究阐明了植物半胱氨酸蛋白酶作为“负调控因子”参与疫霉菌感病性的新机制,填补了植物-卵菌互作领域的理论空白。揭示了蛋白酶通过调控铜离子转运和激素通路参与免疫应答的新机制,为理解疫霉菌致病机制提供了全新视角。在应用层面,研究团队发现RD19C基因的敲除或沉默可显著增强拟南芥和马铃薯对疫霉菌的抗性,且不影响植株正常生长。
该研究工作得到国家现代农业产业技术体系(CARS-09)、国家自然科学基金(项目编号:31125022)以及国家外国专家局高等学校学科创新引智计划(111 计划,项目编号:B18042)的资助。
原文链接:https://doi.org/10.1111/tpj.70120
西北农林科技大学
西农深圳研究院
