近日,Plant Physiology在线发表了我校植物免疫研究团队和中国农业科学院作物科学研究所作物转基因及基因编辑技术与应用创新团队合作完成的题为“Transcription factor BZR2 activates chitinaseCht20.2 transcription to confer resistance to wheat stripe rust”的研究论文。该研究发现小麦油菜素内酯(Brassinolide,BR)信号通路中的BES/BZR转录因子TaBZR2通过提高几丁质酶活性赋予小麦对条锈菌的广谱抗性。我校植物免疫研究团队博士研究生柏星轩与詹刚明副教授为共同第一作者,我校郭军教授与中国农业科学院徐兆师研究员为共同通讯作者。
油菜素内酯信号通路参与植物多种生理过程,其中BES/BZR是BR信号通路中的关键转录因子。团队前期研究表明,BES/BZR型转录因子TaBZR2通过转录激活谷胱甘肽S-转移酶1基因TaGST1的表达,正向调控小麦(Triticumaestivum)的抗旱性。然而,TaBZR2在生物胁迫中的功能尚不清楚。小麦条锈菌(Pucciniastriiformis f. sp.tritici, Pst)作为活体营养专性寄生真菌,毒性变异频繁,严重威胁我国乃至世界的小麦生产。深入了解条锈菌-小麦互作的分子机制有助于发掘广谱抗性基因,从而实现小麦条锈病的绿色持久控制。然而,目前关于小麦广谱抗条锈病的分子机制知之甚少。
为了探究TaBZR2是否参与小麦对条锈菌的广谱抗性,首先通过实时定量分析明确了TaBZR2受到条锈菌、flg22和Pst322(条锈菌激发子类蛋白)的诱导并呈显著上调表达。TaBZR2的稳定过表达株系对小麦条锈菌多个生理小种均表现出抗病性,病程相关基因(TaPR1和TaPR2)的转录水平显著提高,过氧化氢积累量增加。然而,TaBZR2稳定的沉默株系对小麦条锈菌多个生理小种的抗性明显降低。
过表达TaBZR2显著提高小麦对条锈菌多个生理小种的抗性
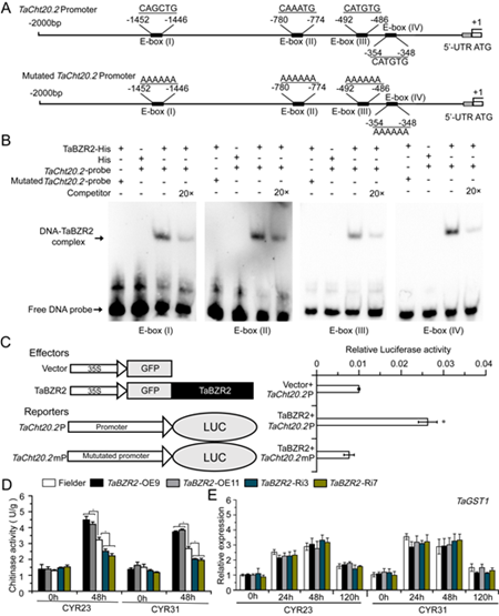
转录组测序分析发现,TaBZR2可能调控几丁质酶基因的表达。进一步验证发现,条锈菌侵染过程中,TaCht20.2在TaBZR2-OE株系中上调表达较为显著。通过EMSA和LUC活性报告试验分析表明,TaBZR2直接结合TaCht20.2启动子区域的E-box元件激活其转录。功能分析表明,TaCht20.2正向调控小麦对条锈菌的抗性。酶活实验证明,在条锈菌侵染过程中,TaBZR2提高了小麦体内几丁质酶活性,而 TaBZR2所调控的TaGST1在条锈菌侵染过程中几乎不发挥作用。
TaBZR2转录激活TaCht20.2以提高小麦几丁质酶活性
综上,在条锈菌侵染过程中,TaBZR2通过转录激活TaCht20.2,提高小麦体内几丁质酶活性,正向调控病程相关基因的转录表达,增加过氧化氢(H2O2)含量,从而表现出小麦对条锈菌的广谱抗性(图3)。而在干旱胁迫下,TaBZR2通过转录激活TaGST1,清除干旱诱导的O2-含量,正向调控干旱响应相关基因的转录表达,提高了小麦的抗旱性(图3)。本研究挖掘并获得了小麦广谱抗条锈病因子TaBZR2,解析了其介导的广谱抗病分子机理,为解决小麦品种抗病性频繁丧失的世界难题及条锈病持久控制提供了新思路。

TaBZR2介导的广谱抗条锈病模式图
该研究得到国家、教育部、陕西省有关项目资助。
原文链接:https://doi.org/10.1093/plphys/kiab383
编辑:王学锋 终审:徐海
西北农林科技大学
西农深圳研究院
