光皮木瓜(Pseudocydonia sinensis)为蔷薇科苹果族植物,富含多种生物活性物质,在抗氧化、抗炎、抗肿瘤、抗病毒及调节血糖等方面展现出广泛的药理作用,具有重要的经济与医学价值。近日,园艺学院赵涛/马锋旺教授课题组联合风景园林学院李厚华教授课题组在Plant Biotechnology Journal 杂志在线发表了题为“A near-gapless genome assembly of Pseudocydonia sinensis uncovers unique phenylpropanoid pathways”的文章。该研究通过对光皮木瓜高质量的单倍型基因组的组装与比较基因组学分析,揭示了其在全基因组复制事件后的核型进化轨迹及与次级代谢物合成相关基因家族的扩展。代谢组与转录组的整合分析进一步揭示,MYB转录因子ODORANT1(PsMYBODO1)是苯丙素代谢的关键调控因子,可直接结合并激活包括PsRT3、PsPAL、PsCAD、PsCOMT在内的多个核心代谢基因的启动子。该研究报道的光皮木瓜的首个高质量基因组组装为解析其药用价值和开展分子育种奠定了重要基础。
1.基因组组装测序
研究人员通过高保真长读长测序(PacBio HiFi)结合高通量染色质构象捕获技术(Hi-C),成功构建了光皮木瓜的高质量单倍型水平基因组。最终组装获得两个单倍型共34条染色体,其中A单倍型为581.56 Mb,B单倍型为557.01 Mb。BUSCO、LTR Assembly Index(LAI)和Merqury组装质量评估结果显示,该基因组具有较高的完整性和准确性。基于端粒特征序列检测,在34条染色体的两端共检测到55个端粒,其中22条染色体的两端均检测到端粒,另有11条染色体在一端具有端粒信号(图1)。通过从同预测与同源比对相结合的方法,光皮木瓜基因组共注释出78,781个蛋白编码基因,其中A单倍型为39,227个,B单倍型为39,103个,基因注释BUSCO完整度均在99.0%以上。LTR类反转录转座子中的Gypsy元件在着丝粒区域富集,而Copia元件在染色体上的分布则无明显富集趋势。这些结果共同证明光皮木瓜参考基因组具有较高的完整性、准确性与连续性,为后续的功能基因挖掘与遗传研究奠定了坚实基础。

图1 光皮木瓜的基因组特征和基因组结构变异
2.光皮木瓜的系统发育位置与基因家族扩张分析
为了阐明光皮木瓜的进化轨迹,研究人员从12个蔷薇科基因组中鉴定出519个保守单拷贝共线性簇(CSSC)基因,通过基于溯祖(coalescent-based)和基于串联(concatenation-based)的系统发育分析方法,证实了光皮木瓜为苹果与梨的姐妹谱系,起源于大约2778万年前(图2)。基因家族分析共鉴定出1608个扩张的基因家族,功能富集分析表明,这些扩张家族显著富集于多个初级代谢过程以及多个次级代谢过程,如木质素代谢过程和类黄酮代谢过程。

图2 蔷薇科物种的系统发育分析与分化时间标定
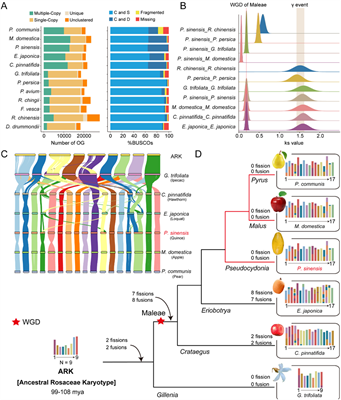
3.苹果族全基因组复制事件推断和祖先核型重建
Ks和共线性分析表明,蔷薇科物种共同经历了真双子叶植物共享的γ三倍化事件,苹果族物种共享了一次额外的全基因组复制事件。此外,研究人员构建了祖先蔷薇科核型(ARK),并进一步揭示了苹果族物种经历的关键染色体重排事件(图3)。

图3 光皮木瓜等蔷薇科物种的全基因组复制分析和祖先核型重建
4.果实发育过程中代谢组和转录组的综合分析
光皮木瓜果实富含多种次级代谢产物,赋予其显著的抗氧化活性和药用价值。通过广泛靶向代谢组学分析,研究人员在其四个发育阶段共鉴定出1179种代谢物,其中黄酮类占比最高(46.35%),且在成熟阶段(S4)显著积累(图4)。等位基因特异性表达(ASE)分析揭示了B单倍型在调控苯丙烷途径中的主导作用。基于加权基因共表达网络分析(WGCNA)中的黄色模块,研究人员构建了一个包含21个结构基因和117个TF的共表达网络,并揭示了PsMYBODO1可能在调控木质素和芦丁合成中起核心作用(图5)。

图4 光皮木瓜转录组和代谢组整合分析

图5 光皮木瓜苯丙烷代谢分子调控网络
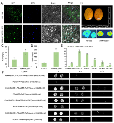
5.PsMYBODO1:光皮木瓜果实中类黄酮和木质素生物合成的转录激活因子
研究者对PsMYBODO1的功能开展了深入研究,发现该基因在果实中的表达水平显著高于花和叶组织,并与苯丙烷通路中PsPAL和PsCAD等结构基因的表达高度相关;亚细胞定位和瞬时过表达实验证实PsMYBODO1定位于细胞膜和细胞核,其过表达可显著提升芦丁和木质素含量,并上调PsRT3、PsPAL、PsCAD、PsC4H1和PsCOMT等通路基因的表达;酵母单杂交实验证实PsMYBODO1可直接结合PsPAL、PsCAD、PsRT3和PsCOMT等基因启动子,尤其对PsPAL和PsCOMT调控能力较强,揭示了PsMYBODO1在协调果实类黄酮和木质素合成中的核心调控作用(图6)。

图6 PsMYBODO1转录因子特性
园艺学院在读硕士生张阳鑫,风景园林艺术学院已毕业博士生、现西安文理学院美术与设计学院张双羽,园艺学院已毕业硕士生郭文梦、张宇欣为论文共同第一作者,我校赵涛教授、马锋旺教授和李厚华教授为该论文的共同通讯作者,河南大学生命科学学院禹坷教授、园艺学院孙亚强副教授也对该项研究做出重要贡献。研究工作得到了中央高校基本科研业务费(2452021133)和西北农林科技大学高性能计算平台的支持。
论文链接:https://onlinelibrary.wiley.com/doi/10.1111/pbi.70167
西北农林科技大学
西农深圳研究院
