近日,园艺学院管清美教授和马锋旺教授团队在《 Plant Cell 》上在线发表题为“An InDel variant in the promoter of the NAC transcription factor MdNAC18.1 plays a major role in apple fruit ripening”的研究论文,揭示了NAC类转录因子调控苹果成熟的机制。博士生岳倩宇(已毕业)和谢银鹏教授为共同第一作者。管清美教授、马锋旺教授和中国农科院郑州果树研究所张恒涛教授为共同通讯作者。
苹果( Malus domestica )作为全球广泛种植和消费的水果之一,其成熟期的多样性对满足市场需求和消费者偏好至关重要。果实成熟涉及一系列生化和生理变化,包括乙烯含量增加、果实软化、色素积累和风味形成。然而,我国苹果产业面临品种结构单一的挑战,并且对于成熟期相关基因的鉴定及调控机制的理解仍然有限。

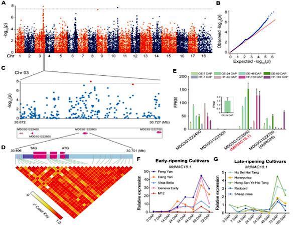
图1 MdNAC18.1启动子的自然变异与MdNAC18.1转录水平与果实成熟期有关
研究通过全基因组关联分析(GWAS),该研究鉴定出调控苹果成熟的基因 Md NAC 18.1 。 Md NAC 18.1 基因的表达水平与苹果果实的成熟差异显著相关。过表达 MdNAC 18.1 通过上调多种成熟相关基因的表达,包括直接调节聚半乳糖醛酸酶-2a( PG2a)和1-氨基环丙烷-1-羧酸合成酶2( ACS2 ),从而促进乙烯生物合成和果实软化,促进果实提前成熟。进一步的研究发现 MdNAC18.1 启动子区域上存在两个单核苷酸多态性(SNP-1,545和SNP-2,002)和一个58-bp的插入-缺失(InDel-58),其中InDel-58是激活 MdNAC18.1 表达,驱动果实成熟的主要效应因子。有趣的是,InDel-58的存在决定了果实成熟的负调节因子MdAGL11的结合亲和力。早熟苹果种质基因型MdNAC18.1E中InDel-58的缺失降低了MdAGL11对MdNAC18.1的抑制作用,促进果实成熟;相反,晚熟苹果种质基因型MdNAC18.1L中InDel-58的插入增强了这种抑制作用。此外,我们还发现 MdNAC18.1 及其同源基因起源于61种被子植物的共同祖先,其功能多样化归因于基生被子植物中发生的串联复制事件。
研究为苹果果实成熟的自然变异提供了重要的遗传见解,揭示了InDel-58的缺失降低了MdAGL11对 MdNAC18.1 的抑制作用,加速果实的成熟,并探讨了 MdNAC18.1 在被子植物中的功能分化。

图2 MdNAC18.1正向调节苹果果实成熟的工作模式图
该研究得到了国家自然科学基金(32325045)、深圳市中央引导地方科技发展专项资金资助项目(2021SZVUP117)、陕西省科技专项(2020zdzx03-01-02)和新疆苹果研究体系(XJLGCYJSTX04-2024)的联合资助。
原文链接:https://academic.oup.com/plcell/article/37/1/koaf007/7985344?login=true
编辑:王学锋
终审:刘玉峰
西北农林科技大学
西农深圳研究院
